Q.
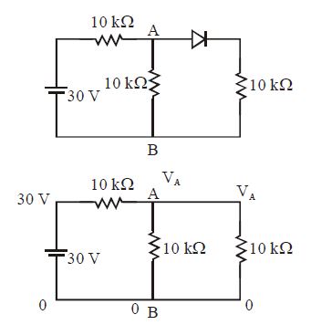
In the figure, potential difference between A and B is :
2250
273
JEE MainJEE Main 2020Semiconductor Electronics: Materials Devices and Simple Circuits
Report Error
Solution: