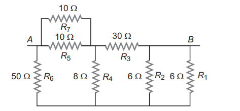
Q. Seven resistances are connected as shown in the given figure. The equivalent resistance between and is Physics Question Image

 3222  247 AIIMSAIIMS 2009 Report Error

Solution:

Equivalent resistance of and (in parallel)
image

Equivalent resistance of and (in parallel)

Now, the circuit is reduced to
image
Now, this circuit can be shown as it is balanced

image
Total resistance between